高效与低纹波兼得:LGS5205同步降压稳压器的FCCM与PFM模式解析
在电源管理设计中,效率与纹波性能的平衡始终是工程师面临的核心挑战。如何在高负载时实现极致效率,同时在轻负载下降低功耗并控制纹波?棱晶半导体推出的LGS5205同步降压稳压器,凭借其FCCM(强制连续导通模式)与轻载高效的PFM(脉冲频率调制模式)双模式设计,为这一难题提供了高效解决方案。

FCCM模式:重载高效,纹波稳定
当LGS5205的MODE引脚连接至VCC时,芯片进入FCCM模式。在此模式下,无论负载大小,开关频率始终保持恒定(600kHz至2MHz可调),确保电感电流连续导通。
-
效率优势:重载时(如5A满载),FCCM模式通过减少导通损耗实现高达96%的转换效率(典型值),尤其适合电池供电设备、分布式电源系统等高功耗场景。
-
纹波表现:固定频率工作使输出纹波更小且稳定(典型值低至数十mV),满足对电源噪声敏感的精密仪器和通信设备需求。
典型应用场景:
-
工业负载供电
-
5A大电流输出设备
-
对纹波要求严格的DC/DC电路
PFM模式:轻载节能,灵活应对
当MODE引脚接地时,LGS5205在轻负载下自动切换至PFM模式。该模式通过动态调节开关频率(甚至暂停开关),显著降低轻载时的开关损耗。
-
效率提升:空载或轻载(如0-300mA)条件下,PFM模式可将待机电流降至微安级,效率较FCCM模式提升10%-20%,延长便携设备的电池寿命。
-
纹波权衡:开关频率的波动可能导致纹波略有增加,但仍可通过优化输出电容(如陶瓷电容)控制在合理范围内。
典型应用场景:
-
物联网传感器
-
低功耗MCU供电
-
间歇性工作的电池设备

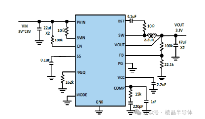
LGS5205:作为一款23V/5A同步降压稳压器,LGS5205不仅通过双模式设计解决了效率与纹波的矛盾,更以多项硬核性能脱颖而出:
-
宽输入兼容:3V-23V输入范围,支持多节锂电池、12V/5V轨电源,适配复杂供电环境。
-
高频低纹波:支持2MHz高频开关,搭配小型电感(低至1µH),缩减PCB面积的同时保持低纹波输出。
-
多重保护:逐周期过流保护、输入过压锁定(OVP)、160℃过热关断(OTP),确保系统安全可靠。
-
灵活配置:通过外部电阻调节输出电压(0.6V-5.5V)与开关频率,满足定制化需求。

LGS5205凭借FCCM与PFM模式的智能切换,在高效与低纹波之间找到了最佳平衡点。无论是追求极致效率的重载场景,还是注重低功耗的轻载应用,它都能以96%的超高效率、±1%的电压精度和多重保护机制,成为工程师应对电源挑战的可靠伙伴。
立即体验LGS5205,让电源设计更高效、更从容!
了解更多:访问官网下载完整数据手册,或联系技术支持获取参考设计!
