BOOST和BUCK电路的 PWM 调压与模拟调压方案
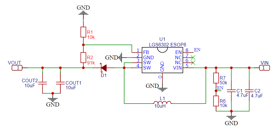
LGS6302正常应用原理图:

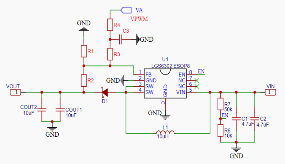
模拟调压原理图:

上图中,以 LGS6302为例简要说明,红色标号部分(R1~R4,C3)为 PWM 调压电路,其中 R1、R2 为通常的分压电阻。VA为模拟调压信号,VPWM为PWM调压信号,当调压信号为模拟信号时,C3 电容可以省略。
调压原理说明:
芯片正常工作时,FB 点电压平均值为稳定值,此电压由两部分提供,其一是 VOUT,其二是 VA/VPWM(为方便,以下只写成 VA)。那么,可以将 VOUT与VA看作两个独立电压源,利用叠加定理,可以列出下面的式子。

加号左边为 VA单独作用时 FB点的电压,加号右边为 VOUT 单独作用时 FB点的电压,可解得:

其中:

式子中 R1~R4,VFB均为定值且大于 0,故 a与b均为大于 0的定值,VOUT是VA的一次函数,函数图像如下:

设计步骤:
例:VIN=12V,我们需要 VA 在05V 之间,输出060V 可调,其中 VFB=1.2V。计算原理图中各元器件参数
- 步骤 1:选定 R2 的值,R2 的值通常可以在 10K~100K 之间选择,此处选择 48K。
- 步骤 2:计算 R3,R4 的值。
当 VA=0 时,输出最高电压48V,故有:

当 VA=VAMAX=5V 时,VOUT=VIN-VD二极管,故有:

上两式联立可得:

解得:

可选 R3=R4=2KΩ。
实验验证:
按上方计算的参数,给 VA 加0-5V 电压与 0~100% 占空比的电 PWM 信号(高电平 5V,低电平 0V,频率 10KHz),使用 LGS6302(VFB=1.2V)进行验证:
原理图:

测试结果:
模拟调压:

PWM调压:

实测与理论 VOUT 的对比:

图中红色为模拟调压,绿色为 PWM 调压,蓝色为理论值。从图中可以看出,无论是模拟调压还是 PWM 调压,都与理论值符合的很好。
优缺点
- 优点:简单可靠,成本低,线性度十分好。
- 缺点:计算较为复杂; PWM 调压时,对单片机的驱动能力有一定要求;VA 端悬空时(通常不会悬空),输出电压既不是最大值,也不是最小值。
注意事项
- R3,R4尽可能选的相近一些,这样在 PWM调压时,可以有更好的滤波,同时 R3+R4不宜过小,过小会增加单片机驱动的难度,同时不利于滤波。
- PWM调压时,频率尽可能在 1KHz 以上,可以保证较好线性度。
- R1~R4 电阻均要保证至少 1%的精度。
- 受芯片 FB 精度的影响,有一定的离散性。离散情况见下图(红色为标准 VFB,绿色为上偏 2%的 VFB,蓝色为下偏 2%的 VFB):

常见问题:
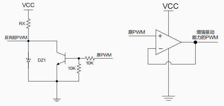
- PWM 信号需要反向。
- PWM 信号驱动能力不足。

综上所述,在使用LGS630X系列时,可通过以上方式实现芯片的调压输出。更多信息可咨询棱晶半导体FAE,欢迎在评论区发表您的看法。
2025年3月5日 09:40
ꄘ浏览量:0