BUCK 电路的负压输出方案
在电路设计当中,经常会用到正负电源供电的系统,如运放的供电。比较常见的做法是在 AC-DC 给过来的正负输入电源轨之后,直接用正压和负压的 LDO 进行降压。但是在某些应用 中可能会出现LDO两端压降大,负载电流也大的情况,这会导致LDO发热严重,给电路设计带来诸多限制。在输入输出电压压差大的情况下,开关电源相比于LDO,在转换效率方面有着更为突出的优势。前面已经提到,正压 Buck 电路有专用的芯片,非常容易实现,而负压的 Buck 电路却并没有专用的芯片,下面我们将探讨如何利用已有的芯片搭建负压的 Buck 电路单电压输入,输出获得负电压。
例如输入12V,输出-15V。以下以LGS5145为例:
原理图

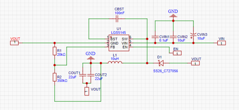
图 1.负压原理图

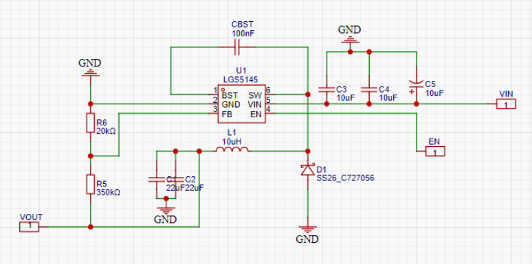
图 2.正压原理图
原理说明

图3.BUCK改负压输出应用简图
公式推导如下,假设二极管开关的正向导通压降为Vd,MOS开关管为Vsw。主开关开通和关断期间,电感上的电压可列出如下式子:
Von=Vin-Vsw
Voff=Vo+Vd
根据伏秒法:Von x ton=Voff x toff,则可以得出:
toff/ton=-(Vin-Vsw)/(Vo+Vd)
可以得到占空比方程为:
D=ton/(ton+toff)=ton/T=(Vo+Vd)/(Vo+Vd-Vin+Vsw)
若MOS开关管和二极管的压降远小于输入输出电压,上面占空比的公式可以简化为:
D=Vo/(Vo-Vin)
所以,输入和输出的电压关系可以表示为:
Vo=-Vin*D/(1-D)
从上面的公式中可以看出,输出电压的绝对值可以大于或者小于输入电压;由于在Q导通期间,输入没有向输出提供能量,此时主要为输出大电容提供能量维持给负载,只有在Q关断时,由电感提供能量给负载且给输出电容充电,所以,此种负输出线路的输出纹波比普通的正输出降压线路纹波要大。
注意事项
- 因为电感的输出端接至功率大地,故此结构只适应于负压输出的场合,比如可以用于系统中需要正负压供电的运放;
- Vin +|Vo|< SW点的最高耐压。在BUCK-BOOST结构中,SW的电压是针对芯片的地而言,故分析SW的耐压是需要在下管关断,上管导通的前提下进行。当上管导通时,SW点相对芯片地的电压为VIN-Vo,由于Vo是负压,故SW对芯片地的压差为VIN+Vo.所以在做BUCK-BOOST变换时我们不仅要关注最大输入电压,同时还要知晓最大输出电压方可确定所选择的BUCK芯片是否可靠;
- 由于芯片的地与输入电源的地不同,芯片上电时,Vin通过芯片内部给所有逻辑器件供电的LDO输出到芯片地后,再经续流二极管,流经电感,最后至功率大地,故此时施加于芯片VIN脚的最低输入申压需高于芯片的欠压保护点(UVLO)与续流二极管导通压降(VD)之和;